The New Jersey Legislature adopted a law on termination of child support that went into effect on February 1, 2017. New Jersey’s statutes (laws) are published in the New Jersey Statutes Annotated (N.J.S.A.). You may find the full language of the law at N.J.S.A. 2A:17-56.67 to 56.73
This law is meant to allow child support to end without either party having formally asking the court to end the child support. Before this law, a child support obligation would continue until one parent made a motion or application to the court to declare the child emancipated. (“Emancipated” means that a child 18 years old or more is independent of his or her parents and the parent is no longer legally required to pay financial support). Before this law, many cases of child support were never formally stopped when the children reached adulthood, resulting in unrealistic debts.
When may a parent ask the court to emancipate the child and stop child support?
A parent may make a motion or an application to declare a child emancipated and end child support when the child is no longer “in the sphere of influence” of the parent. Generally, this means when the child reaches the age of 18 and is no longer in school, so long as the child is not disabled and dependent upon the parents. If a child reaches 18, is no longer in high school, and has no plans to attend college, the non-custodial parent will likely succeed in a motion to declare the child emancipated and end child support for her. This is especially the case if she has moved out of the custodial parent’s home and obtained employment. This has not changed under the law.
Should I file a motion or an application with the court?
A motion and an application are not the same thing. They are different sets of forms filed with the court by a custodial or non-custodial parent (or other person with custody of a child) to change or stop child support.
Which set of forms you will file depends upon which type of court case you have, for example, cases including divorce, child abuse or neglect, domestic violence, and cases in which the parents have never been married. Child support cases in which there has not been a divorce, civil union dissolution, or termination of domestic partnership are called “non-dissolution” matters.
Every case has a unique docket number assigned by the court when the case is initially filed. The first two digits of the docket number identify which type of case it is. You can use those two digits and the chart below to figure out whether you need to file a motion or an application. Both sets of forms are available on the court’s website.
The forms to file an application: How to File a Request to Modify a Non-Dissolution “FD” Court Order Previously Issued By the Court.
The forms to file a motion: How to Ask the Court to Change/Enforce an Order in Your Case, or Request Another Related Action in Your Case.
Do I file a motion or an application?
|
Type of Case |
Docket Number |
Formal Request |
|
Divorce |
FM |
Motion |
|
Dissolution of Civil Union |
FM |
Motion |
|
Termination of Domestic Partnership |
FM |
Motion |
|
Child Abuse or Neglect |
FN |
Motion |
|
Guardianship/Termination of |
FG |
Motion |
|
Domestic Violence |
FV |
Application |
|
Non-Dissolution |
FD |
Application |
What if my child support order spells out when the child will be emancipated?
This law will not change the terms of your child support order. If your child support order states either the exact date the child will be considered emancipated, such as the child’s 22nd birthday, or an event that will trigger the child being considered emancipated, such as when he graduates from college, this date will be considered the termination date for child support. If your child support is collected and enforced through the Probation Division, that date (or expected date) will be noted as the termination date.
Automatic termination: When will child support stop if no one files a motion or application?
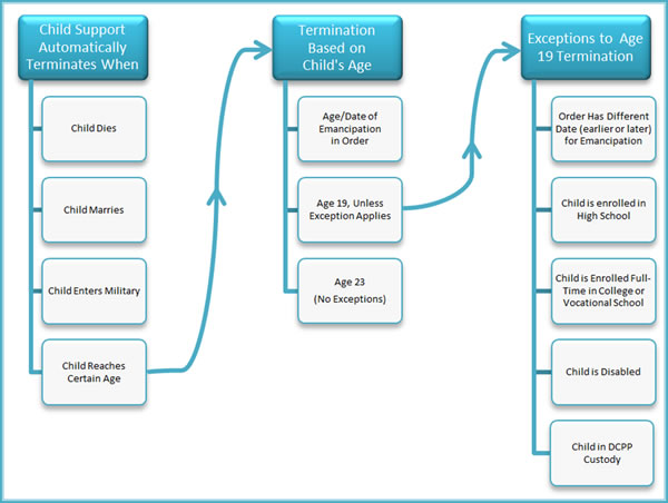
This law says that child support will stop automatically, without either parent having to request termination from the court, when the child:
What are the exceptions to child support automatically stopping at age 19?
Child support may continue past the age of 19 if:
What will happen before my child’s 19th birthday?
Notice of proposed termination of child support. If your child support case is collected and enforced through the Probation Division (“Probation”) in New Jersey, then six months before your child’s 19th birthday, Probation will send a notice of proposed termination of child support to both parents (or other person with custody). That notice will state the proposed date of termination of child support. The notice will also include the special forms (not a motion or application) needed and directions on how to request the child support continue beyond the child’s 19th birthday, if any of the exceptions mentioned above apply to the child. A second notice regarding the proposed termination of child support, forms, and directions on requesting a continuation will be sent three months before the child turns 19.
How do I request support continue after age 19?
Written request for continuation. If one of the situations that allow an exception to termination at age 19 applies, the custodial parent may file a written request for continuation of child support. The written request for continuation must include both the forms provided with the notice and evidence of the exception. Specifically, the evidence must include at least one of the following:
The written request for continuation must be received at the address directed at least 45 days before the child’s 19th birthday. To determine the 45-day deadline, count all days, including weekends and holidays.
|
Type of Case |
Docket Number |
To Continue Support |
|
Divorce |
FM |
Written Request for Continuation |
|
Dissolution of Civil Union |
FM |
Written Request for Continuation |
|
Termination of Domestic Partnership |
FM |
Written Request for Continuation |
|
Child Abuse or Neglect |
FN |
DCPP Custody—Automatically Continues |
|
Guardianship/Termination of Parental Rights |
FG |
DCPP Custody—Automatically Continues |
|
Domestic Violence |
FV |
Written Request for Continuation |
|
Non-Dissolution |
FD |
Written Request for Continuation |
What happens after a written request for continuation is sent?
Review of written request for continuation. The forms and evidence submitted in the written request for continuation will be reviewed by Probation, which will make a recommendation to a judge to either terminate or continue support on the child’s 19th birthday. The judge will enter an order that either terminates child support on the 19th birthday or continues support and sets another date to terminate child support (such as the expected graduation date).
Note that there is no option for the non-custodial parent to see the written request for continuation or respond to it directly. Once the court enters an order, either terminating child support or continuing child support, either parent may file a motion or application with the court to request a full court hearing on the issue of child support termination, where both parents will have a chance to present evidence and challenge the other parent’s evidence.
If there is no request for continuation, or the court does not grant a continuation based upon the review of the documents submitted in support of a written request for continuation, then a judge will issue an order terminating the support obligation as of the child’s 19th birthday and send the order to both parents (or other parties to the case).
If the written request for continuation includes sufficient evidence of an exception to the automatic termination at 19, the judge will enter an order stating a new future date of child support termination and send the order to both parents (and other parties to the case). No additional notice will be provided. There will be no second chance for a continuation order. When the new termination date arrives, child support collection and enforcement will stop, unless a new motion or application to continue support is filed and granted.

What if a parent (or other person with custody) disagrees with the court order?
File a motion or application for a hearing. If either parent (or party) disagrees with the court order entered, he or she may request a hearing to present witnesses and evidence on the issues of termination, continuation, or modification of support.
What happens to child support that is owed at the time child support is terminated?
Child support arrears. Once a child support order is terminated, any support that is due at the time the order is terminated remains due and owing. The old support is called “child support arrears.” Probation will maintain an open file for the child support arrears. It will not add any new support to the account, but will continue to collect and enforce child support arrears until they are paid in full.
How does termination impact a child support order?
When the order has only one child. If the child support order has only one child, termination of child support will result in no current child support obligation going forward from the date the court order sets for termination. Any back child support owed (called child support arrears) at that time will continue to be due and owing. Probation will continue to assist with collection and enforcement of any back child support that is owed. The new order will stop the obligation to pay current child support and increase the arrears payment to equal the amount paid under the prior order for both current and arrears payments.
Example: Ms. Brown pays the father of their one child $100 weekly in current support and $20 weekly toward child support arrears. Ms. Brown owes $1,500 in child support arrears. When their child support is terminated (when the child graduates from college), the new order will require Ms. Brown to pay no current support payment, but $120 weekly toward arrears through Probation until the back support is paid in full.
When the order has two or more children. If, upon termination of child support for one child, there is one child or more children remaining on the child support order (usually younger children), the court order terminating support will also set the child support award for the remaining children. However, it will set the new award at the same amount as the pre-termination award. The non-custodial parent will need to file a motion or application to have the child support obligation recalculated.
Example: Mr. Patel-Rodriguez pays his ex-wife, Ms. Patel-Rodriguez, $100 weekly in current child support plus $20 weekly toward child support arrears, totaling $120 weekly for their two children, Son and Daughter. When their Son turns 19, and there are no exceptions that apply, the child support for Son will terminate. The court order will state the date of Son’s 19th birthday as the date support for him terminates. The court order will also state that the amount of child support for the remaining child, Daughter, going forward, will be $100 weekly for current child support and $20 weekly toward child support arrears, totaling $120 weekly. This is more than the New Jersey Child Support Guidelines would require for one child, and the termination of child support for one child is a substantial change in circumstances. So, Mr. Patel-Rodriguez will need to file a motion or application to reduce the child support by recalculating the child support under the guidelines.

To reduce the amount of child support upon termination of child support for only one child, the non-custodial parent must file a motion or application to reduce child support.
How do I lower the child support order?
Motion or application to adjust the child support amount. When there are remaining children due child support after a termination of child support, the support for the remaining children will be exactly the same as the child support was before the termination. But this amount is not what New Jersey law (the Child Support Guidelines) says the child support amount should be. To request to lower the child support based upon the termination of support, the non-custodial parent MUST file a motion or application to reduce child support. The court may recalculate the child support guidelines and set a new child support amount for the remaining children on the order. Note: The motion or application to reduce child support should be made before or soon after the termination of child support.
How do I raise the child support arrears payments?
Motion or application to adjust the child support order. When there are no children left on the order after termination, but there is child support still owed, the termination order will result in an arrears-only payment. The new arrears payment will equal the amount that was ordered for current and arrears payment before termination. If that amount seems small in comparison to the amount of arrears owed, the custodial parent may make a motion or application to increase the arrears payment amount.
|
Child Support Orders - Prior to Child Support Termination |
|||
|
Family |
Family A |
Family B |
Family C |
|
Number of Children on Child Support Order |
1 Child |
1 Child |
2 Children |
|
Amount of Current Child Support Weekly Payment |
$100 |
$100 |
$160 |
|
Amount of Child Support Arrears Weekly Payment |
$0 |
$20 |
$30 |
|
Amount of Arrears Owed |
$0 |
$1,500 |
$2,500 |
|
Child Support Orders – After Termination of Support for 1 Child
|
|||
| Family |
Family A |
Family B |
Family C |
|
Number of Children on Child Support Order |
0 – No further Support |
1 Child – Arrears Only |
1 Child |
|
Amount of Current Child Support Weekly Payment |
$0 |
$0 |
$160 |
|
Amount of Child Support Arrears Weekly Payment |
$0 |
$120 |
$30 |
|
Amount of Arrears Owed |
$0 |
$1,500 |
$2,500 |
| Either parent may make a motion or application to modify (reduce or increase) child support or arrears payments when the child support obligation for one child is terminated. | |||
How long can the child support be continued?
The child’s 23rd birthday. Upon written request for continuation, when one or more of the exceptions apply, the child support termination may be pushed back until the date that the exception is expected to end—such as the child graduating from college. However, the new statute sets the child’s 23rd birthday as the absolute limit on when child support may be collected. There are no exceptions to that limit.
What if the child is still in school or disabled and dependent even after the child’s 23rd birthday?
Financial maintenance for a dependent adult child after turning 23. Where a child remains disabled or in school after their 23rd birthday, the court may require ongoing financial maintenance from the non-custodial parent, but it will not be called “child support.” This is important for a few reasons: 1) The Probation Division will not collect or enforce “financial maintenance” for a dependent adult child. 2) A new order must be entered requiring the non-custodial parent to pay “financial maintenance.”
How do I get financial maintenance for my dependent adult child?
File a motion or application for financial maintenance. For a dependent adult child or a child still in school, child support may be continued up to his or her 23rd birthday. On or before that date, the custodial parent should file a motion or application for financial maintenance and/or school expenses for the dependent adult child. The motion or application must include evidence.
For a disabled child, such evidence should include certified medical records and a determination of disability by a state or federal agency. Some agencies that make determinations of disability include the Social Security Administration, the New Jersey Division of Developmental Disabilities, Unemployment, and Division of Vocational Rehabilitation. For a child still in school, the evidence should include a letter from the school verifying that the child is enrolled full-time. The motion or application should also include evidence of the current household expenses and the expenses of the dependent adult child. If the court awards ongoing financial maintenance, the court may elect to set financial maintenance at the same rate the child support was before it was terminated or set a new amount based on the current financial needs of the dependent adult child.
Where can I get more information?
NJ Child Support (njchildsupport.org) FAQ on Termination. The NJ Office of Child Support Services and the Probation Division maintain the NJ Child Support website where parents can check the status of their child support account. The website also includes a lengthy Termination FAQ (Frequently Asked Questions) section with questions and answers about the new child support termination law.
This information last reviewed: Mar 7, 2017